Every order that flows through the Jetpack system follows a structured path from the moment it arrives in your dashboard to when it ships from our warehouse. Understanding this journey helps you troubleshoot issues, optimize your order allocation rules, and ensure faster fulfillment for your customers.
The diagram below illustrates the complete order flow process, from import through fulfillment or exception handling:

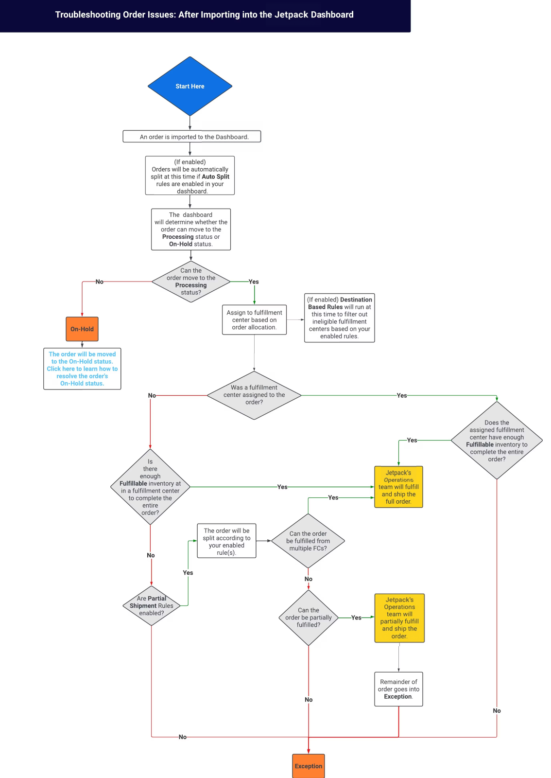
Order Import and Initial Processing
Your order journey begins with import into the Jetpack dashboard. If you’ve configured auto-split rules, your order will be automatically split at this stage based on the criteria you’ve defined. After importing, orders move into one of two statuses:- Processing - The order has all required information and inventory is available for fulfillment
- On-Hold - The order requires attention before it can proceed
Fulfillment Center Assignment and Allocation
Once an order is in Processing status, Jetpack assigns it to a fulfillment center based on your order allocation rules. The assignment logic follows this sequence:When a Fulfillment Center Is Assigned
If a fulfillment center has been specifically assigned to your order through allocation rules, the system checks whether that location has enough fulfillable inventory to complete the entire order:- Inventory Available - The Jetpack Operations team fulfills and ships the complete order from the assigned fulfillment center
- Inventory Unavailable - The order moves into Exception status due to insufficient inventory
When No Specific Fulfillment Center Is Assigned
If no fulfillment center has been specifically assigned, Jetpack checks whether there is enough fulfillable inventory available across the network to complete the order:| Inventory Status | Partial Shipment Rules | What Happens |
|---|---|---|
| Enough inventory at one fulfillment center | Not applicable | Order is fulfilled and shipped from that location |
| Not enough inventory at one fulfillment center, but enough across multiple | Enabled | Jetpack Operations team fulfills and ships the order from multiple fulfillment centers |
| Not enough inventory at one fulfillment center, but enough across multiple | Not enabled | Order moves into Exception status |
| Not enough inventory to complete full order from multiple fulfillment centers | Enabled | Jetpack Operations team partially fulfills and ships available items. Remaining items move into Exception status |
| Not enough inventory to complete full order from multiple fulfillment centers | Not enabled | Order moves into Exception status |
| Not enough inventory to even partially fulfill from multiple fulfillment centers | Either setting | Order moves into Exception status |
Understanding Exception Status
When orders move into Exception status, it means the system cannot proceed with fulfillment due to insufficient inventory at the assigned or available fulfillment centers. Orders in Exception status are automatically reprocessed every 30 minutes. However, once inventory is replenished, newer orders may receive the available inventory before older Exception orders are reprocessed during their next cycle.FIFO Order Allocation
For merchants who need to prioritize fulfilling older orders before newer ones, Jetpack offers First In, First Out (FIFO) allocation rules. These rules ensure that when inventory becomes available, it’s allocated to your oldest orders first.How Orders Are Prioritized
Inventory is assigned to orders when they are imported and set to Processing status. Without FIFO rules enabled, if there isn’t enough inventory at a single fulfillment center to complete an order, the order moves to Exception status and newer orders may receive replenished inventory before older Exception orders are reprocessed.Only orders that have not yet been picked are considered for FIFO reallocation. You can manually unreserve inventory from partially committed orders by moving them to On-Hold status. Inventory will only be reallocated if the entire order can be fulfilled. If full inventory is not available, the order remains in Exception.
FIFO Allocation Strategies
Jetpack offers two FIFO strategies to match different business needs:| Strategy | How It Works | What Happens |
|---|---|---|
| Allocate Oldest Orders First (Full Allocation) | Once all previously out-of-stock inventory is replenished, orders with the oldest Purchase Date in Exception are released before newer orders |
|
| Partially Allocate Inventory to Oldest Orders | Inventory is allocated to orders with the oldest Purchase Date, even if some items in the order remain out-of-stock |
|
Enabling FIFO Order Allocation
To implement FIFO Order Allocation rules for your account, contact Jetpack Care via the chat feature in your Jetpack dashboard or submit a support case. Our team will work with you to configure the FIFO strategy that best matches your business requirements.Let’s Dive Deeper
Order Status Overview
Understand all order statuses in the Jetpack system
Order Allocation Explained
Learn how Jetpack assigns orders to fulfillment centers
D2C Turnaround Times + SLAs
Processing cutoffs and fulfillment timelines
Putting Orders on Hold
Move orders to On-Hold and release them
FIFO Order Allocation
Configure First In, First Out allocation rules
Importing Your Orders
How orders enter the Jetpack system
Questions? Contact Jetpack Care.
If you have any questions about how orders flow through the Jetpack system or need assistance configuring allocation rules, contact Jetpack Care for help. Our team is always here to assist via Slack, phone, or email!